家园联动培养幼儿科学探究能力的实践研究理论性学习 | |||
日期 | 2025年 1 月 2 日 | 地点 | 童星剧场 |
主讲人 | 李舒青 | 学习者 | 袁铭钰 |
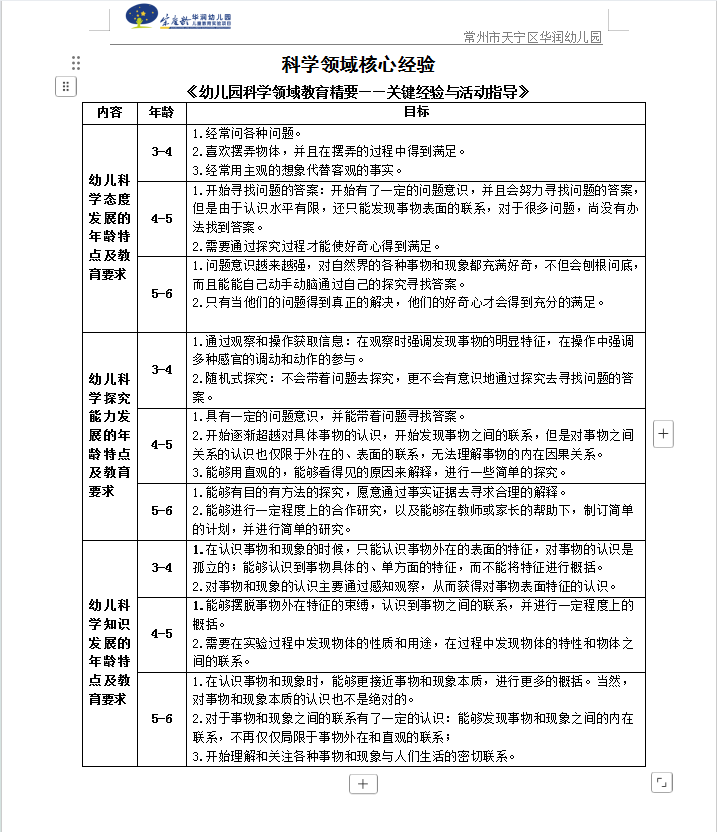
学习内容 | 科学领域核心经验、幼儿科学探究能力的关键经验 | ||
内容摘要:
| |||
学习收获: 在幼儿园科探领域的学习中,我深刻体会到了科学探索对幼儿成长的重要性。科探活动不仅培养了幼儿的好奇心和探究欲,还促进了他们观察力、思维能力和动手能力的全面发展。 首先,科探活动激发了幼儿的好奇心。在参与各种科学实验和探索活动中,幼儿们被各种新奇的现象所吸引,他们不断提出问题、尝试解答,这种探索的过程让幼儿们感受到了科学的魅力,也培养了他们对未知世界的浓厚兴趣。 其次,科探活动锻炼了幼儿的观察力。在观察各种科学现象时,幼儿们需要仔细观察、认真分析,从而发现其中的规律和奥秘。这种观察的过程不仅让幼儿们更加细致地了解世界,还提高了他们的观察能力和分析能力。 再者,科探活动促进了幼儿的思维能力发展。在解决科学问题的过程中,幼儿们需要运用逻辑思维、推理思维等多种思维方式,这种思维的训练让幼儿们在面对问题时更加从容不迫,能够独立思考并找到解决问题的方法。 最后,科探活动还培养了幼儿的动手能力。在动手实验和制作科学作品的过程中,幼儿们不仅锻炼了手眼协调能力,还学会了如何运用各种工具和材料,这种动手实践的过程让幼儿们更加深入地理解了科学知识,也增强了他们的自信心和成就感。 总之,幼儿园科探领域的学习是一次充满乐趣和挑战的过程。通过参与科探活动,幼儿们不仅收获了科学知识,更在观察力、思维能力和动手能力等方面得到了全面的提升。作为教师,我们应该继续探索更多有趣的科探活动,激发幼儿们的好奇心和探究欲,让他们在科学的海洋中畅游,享受探索的乐趣。 | |||
课题组理论性学习(1月袁铭钰)
发布时间:2025-01-13
点击:
来源:原创
作者:李舒青
附件:
|
|

